西师大版数学四年级上册第一单元《万以上数的认识》单元测试卷(B卷)

——预览已结束,还剩7页未读——
开通会员后可免费下载高清完整文档

课程下载:

西师大版数学四年级上册第一单元《万以上数的认识》单元测试卷(B卷)-资源教程须哥
西师大版数学四年级上册第一单元《万以上数的认识》单元测试卷(B卷)
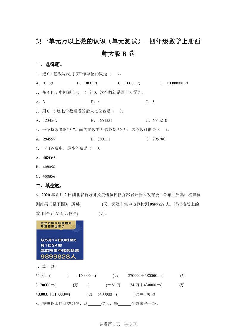
此内容为付费阅读,请付费后查看
3
立即购买
您当前未登录!建议登陆后购买,可保存购买订单
付费阅读
© 版权声明
THE END
喜欢就支持一下吧
点赞404 分享
评论 抢沙发
头像
欢迎您留下宝贵的见解!
提交
头像

昵称

取消
昵称表情代码图片