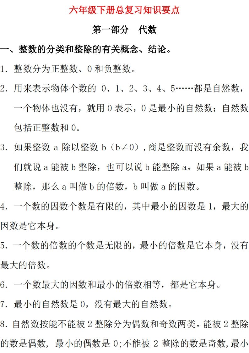
【总复习知识汇总】六下数学西师版

——预览已结束,还剩21页未读——
开通会员后可免费下载高清完整文档

课程下载:

【总复习知识汇总】六下数学西师版-资源教程须哥
【总复习知识汇总】六下数学西师版
此内容为付费阅读,请付费后查看
3
立即购买
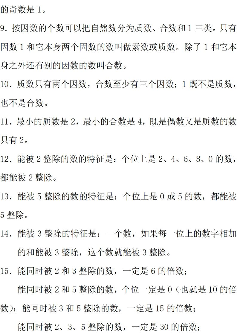
您当前未登录!建议登陆后购买,可保存购买订单
付费阅读
© 版权声明
THE END
喜欢就支持一下吧
点赞668 分享
评论 抢沙发
头像
欢迎您留下宝贵的见解!
提交
头像

昵称

取消
昵称表情代码图片